硫酸法和氯化法钛白粉在塑料中的优缺点

2023-08-16 · 钛白文库
塑料工业是钛白粉的第二大用户,占世界钛白粉需求总量的18%左右,是近几年钛白粉应用增长最快的领域,年均增长率达6%,全世界500余个钛白粉牌号中,有50多个牌号是属于塑料专用型。
塑料的一个重要分支,也是钛白粉在塑料中的重要应用领域--UPVC异型材,近十年来在中国发展速度惊人,以平均10%的速度递增。

2008年全国型材产量380万吨,所用金红石型TiO2约13.5万吨。按全国型材每年10%递增,2009年全国型材行业所需TiO2约15万吨,而2010年已达到16.5万吨。

在塑料中加入钛白粉,可以提高塑料制品的耐热性、耐光性、耐候性,使塑料制品的物理化学性能得到改善,曾强制品的机械强度,延长使用寿命。
而且,近年来随着人们对环境保护和能源节约意识的不断加强,今后以塑代钢的步伐会越来越快,塑料制品在我们的生活中所占的比例也会越来越大。

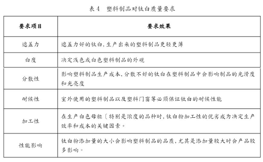
钛白粉在塑料行业的作用主要有两个方面,一个是作为白色颜料的基本使用,提供遮盖作用(白色着色);第二个作用是阻碍紫外线,作为紫外线屏弊剂使用,为户外使用的塑料制品提供良好的耐候性。
普通塑料生产所用的钛白粉,不要求耐候性,更侧重于颜料性能方面的要求。
对于塑料用钛白粉,要求粒子细、分散性能好;耐热性和耐光性好,在塑料成型加工的加热和制得成品在日光曝晒和使用过程中不变色。
大多数塑料用钛白粉粒径都较细,通常涂料用钛白粉的粒径为0.2~0.4μm,而塑料用钛白粉的粒径为0.15~0.3μm,这样可以获得兰色底相,对大多数带黄相的树脂或易泛黄的树脂有遮蔽作用。而且用钛白粉代替立德粉,则白色颜料的耗量可降低50%~70%。

两种工艺钛白粉在塑料应用中的比较

据了解,国内塑料产品,尤其是高档产品,所用钛白粉目前仍以使用进口氯化法钛白粉为主,氯化法钛白粉不仅在白度等表象性质优于硫酸法钛白粉,而且在遮盖力、分散性、加工性上,尤其是对于户外UPVC塑料异型材产品对于氯化法金红石产品具有无可比拟的优势。


然而,由于塑料产品的特性,其选用钛白粉应考虑的问题和其他涂料、油墨、油漆等选用时有所不同,主要应按照塑料制品的技术要求考虑,如塑料专用型产品,必须根据其产品需求慎重仔细选择适合其特殊用途的钛白粉产品,以免对塑料产品性能造成一定影响。

版权与责任申明:
本网转载其它媒体作品时,其目的在于信息互通,并不代表本网站观点和立场,本网站不对其真实性负责。如果作品内容、版权和其它问题存在潜在纠纷或触碰相关法律条款,请速联系本网站,我们将第一时间做出修改